查看: 11630

国外调查类网赚项目的一些简单操作流程!

[复制链接]
wz*** 发表于 2018-10-29 10:30 | 显示全部楼层 |阅读模式
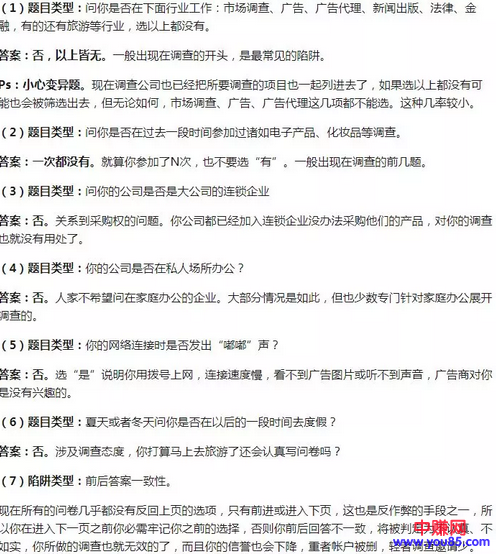
  很多人都说网赚项目坑太多,自己什么都还没学会就得先花钱,如果你抱有这样的想法,那我只能说你没找对路子遇人不淑。

  事实上有很多很基础的互联网赚钱项目是几乎没有门槛的,同时也是最适合新手操作的,但它们的收入往往不高。就比如二维码打码平台,你需要下载打码软件绑定自己的工号,不停地输入二维码中显示的数字,一般1000码可以赚到1元钱,你愿意做吗?

  还有的就是一些CPA、CPS项目,你要使用自己的电脑、手机下载对应的软件,进行注册与试用,如果是一些页游单子你还需要把自己的等级提升到规定标准。这个看起来简单,并且每一单的收入都还能接受。

  但往往提供这些任务的平台会给你一个提现门槛,满50才能提现,所以你只能不断地消耗更多的时间来凑满这50元,结果你发现在收入达到45元时你几乎已经找不到优质任务了。这也是网赚,一个0门槛遍地是坑的网赚。

  还有一类互联网赚钱项目叫做问卷调查,细分下来也是属于CPS项目的一种,这类项目你需要去专门的问卷网站接单,这些问卷大多是一些公司、企业、团体为了了解市场而投放的,所以他们更希望得到“目标人群”的回答。

  于是当你费心费力地填写了一份又一份问卷,却因为“你认识的人里有从事XX产业的吗?”这样一题,你根据自己的实际情况选择了是,在问卷提交时则被告知“你的回答不符合问卷规范,以取消当前问卷的资格。”

  如果你对于这个情况一头雾水,那么我来告诉你,实际上你就是被“筛选”了。或许这份问卷的来源就是一家XX产业的公司,在你选择“是”的同时,平台就把你判定为了雇主的同行,那么即使再实事求是,这份问卷也失去了原本的价值,那又怎么可能给你佣金呢?

  于是本着“外国的月亮比故乡的圆”的看法,不少人开始了国外互联网赚钱项目之路。那么今天我们就来说下,我们如何在国外问卷平台上赚钱。

  1. 为什么选国外平台?

  为什么要选择国外的问卷平台呢?原因很简单,因为国内的问卷平台绝大部分都是在做“客户满意的结果调查”而不是“用户真实情况的结果调查”。

  
201810281540728631745490.png


  所以在国内的问卷中都有着大量的“筛选陷阱题”,这导致除非是平台辅助出题的工作人员以外,几乎没有人可以达到100%的问卷通过率。但也有很多长期操作问卷调查项目的朋友熟能生巧总结出了大量的经验,才能慢慢地让自己的通过率得到提升。

  就这一点来说,国外的问卷调查稍微会好上很多,不至于3题一小坑5题一大坑,通过率会更高。

  选择国外问卷调查平台的另一个原因则是,国内的问卷调查给出的佣金实在是太少,除开某些多IP多设备的朋友以外,想要把这个当主业来操作,那必定会饿死。

  但国外的问卷调查就不同了,比如Yougov、Toluna、ipoll、Samplicio、Opinion surveys、cint、Isurving 、Clixsence等,这些都是国外较为知名的问卷调查平台。

  
201810281540728644912891.png


  像ipoll这些平台,经常会有单份问卷佣金在3美元左右的任务,有时候“可口可乐”“肯德基”这类国际大公司给出的问卷,甚至能达到十几美元。

  
201810281540728650135900.png


  这样的收益是国内任何一家问卷调查平台都给不出来的,这就是我们选择国外问卷调查平台的最主要的原因。

  2. 问卷调查平台的注册规则

  在此之前也有一些朋友曾经尝试过国外问卷调查,但由于不会英语在注册这一关就被难住。其实虽然是国外网站,但是这些网站对于英文的要求也不高,在注册过程中你主需要填写一些基本信息就足够了,这里我们以Clixsence为例。

  
201810281540728661240877.png


  这里简单来说一下注册过程中比较关键的地方,在注册的过程中绝大多数的内容都是可以用汉语拼音的,包括姓名、地址等。

  一般来说在要求你填写邮箱的时候,最好是使用国外邮箱,但由于政策原因你可能在这个过程中会遇到一些困难。所以建议大家使用国内的163邮箱,163邮箱在国外的使用率还算不错,验证邮件也不容易被拉黑,不要使用QQ邮箱。

  在填写电话号码的时候一定要注意国家地区标号是否正确,中国的编号是“+86”,在编号后输入自己的手机号码才能完成相应的验证。

  3. 必要的软件

  因为这些平台都是国外的网站,所以在访问这些网站的时候我们需要使用“梯子”软件。关于这个软件这里我们不做任何推荐,不是我们不愿意告诉你,而是不能告诉你,很抱歉。

  再来呢,我们必须要有的就是一款可以完成实时页面翻译的软件,这种翻译软件不需要准确性有多高,只要保证你能够大致理解问卷中题目和选项的意思即可。

  
201810281540728673132166.png


  所以建议大家使用浏览器翻译插件,像360浏览器里的百度翻译就可以达到实时翻译的效果。

  不过毕竟是使用软件机翻的,所以大家在填写问卷的时候请放慢速度,尽可能保证自己能够完全理解题目,以提升问卷的通过率。

  3. 如何完成提现

  
201810281540728690136262.png


  在国外问卷调查网站上赚到的收益肯定是美金,那么在提现的时候是必须要做一个操作的。一般来说我们可以使用paypal中文网站来提现,在平台上绑定国内的银行卡,提现的时候将钱先转到国际支付平台再转到国内银行卡即可。

  但这种方式会存在一定的税率扣除,并且提现周期可能会比较长。如果你想要更快地提现,那么可以将收益在问卷平台上兑换成亚马逊礼品卡(大部分国外问卷调查平台都提供兑换服务)。

  
201810281540728733523630.png


  之后将卡密出售给淘宝店铺的商家,就可以最为快速地提现,不过这个方法造成的耗损可能比PayPal兑换更多。具体怎么选择要根据自己的需要来进行。

  一切基础互联网赚钱项目都是一个熟能生巧的过程,今天分享的国外问卷调查也是如此,只要你熟悉了规则带着耐心去操作,零花钱绝对不会少。
温馨提示:
1、本内容内由作者投稿,版权归原作者所有!
2、本站仅提供信息存储空间服务,不拥有所有权,不承担相关法律责任。
3、本内容若侵犯到你的版权利益,请联系我们,会尽快给予删除处理!
头像被屏蔽
ban*** 发表于 2018-10-29 10:45 | 显示全部楼层
提示: 作者被禁止或删除 内容自动屏蔽
nan*** 发表于 2018-10-29 10:45 | 显示全部楼层
此帖仅作者可见
头像被屏蔽
ban*** 发表于 2018-10-29 10:46 | 显示全部楼层
提示: 作者被禁止或删除 内容自动屏蔽
头像被屏蔽
ban*** 发表于 2018-10-29 10:47 | 显示全部楼层
提示: 作者被禁止或删除 内容自动屏蔽
gdp*** 发表于 2018-10-29 11:51 | 显示全部楼层
此帖仅作者可见
客服QQ/微信
78330873 周一至周日:09:00 - 22:00
十五年老品牌,学习网上创业赚钱,首先云服发,值得信赖!
众创网络 版权所有!

本站内容均转载于互联网,并不代表云服发立场!
拒绝任何人以任何形式在本站发表与中华人民共和国法律相抵触的言论!

信息产业部备案号 桂ICP备16009930号-9号

QQ|小黑屋|加入vip|手机版| 云服发

GMT+8, 2026-4-8 07:57 , Processed in 0.149975 second(s), 38 queries , Gzip On.

快速回复 返回顶部 返回列表