查看: 11840

[网赚项目] 高效率youtube视频搞钱玩法,带你轻松月入万刀

[复制链接]
狼*** 发表于 2022-10-10 12:50 | 显示全部楼层 |阅读模式
Youtube作为当下国外最热门的视频平台,不论是用户量还是视频量都是以上亿作为单位。

因此这个平台给予视频创作者的奖励也十分丰富,这也使得很多国人想要通过youtube让自己实现月入万刀。

今天给大家分享一个不需要出镜,也不需要配音,只要借助两个工具和一个方法,就可以让自己在youtube上赚取到一笔非常不错的美元收入。

首先第一步,我们先打开:boxofficemojo.com,这是一个国外电影票房数据网站。

在这里我们可以找到当下最新、或者最受欢迎的国外电影,这样我们就可以知道哪一些电影是用户们最喜欢看的。

1.png


我们点击右上方的indices,这里展示的就是电影历史票房排名。

这些数据也就意味着关注的人非常多,只要我们借助这些影视制作成视频,就可以快速在youtube上引起高播放从而产生收益。

2.png


我们随意复制一个电影名称,比如《星球大战第七部》,记住一定要复制英文的电影标题。

3.png


第二步,打开youtube,把刚刚复制好的电影标题粘贴进去,进行搜索。

于是,你就可以看到有非常多有关于这部电影的视频,他们有的是精彩剪辑、有的是解说,那么这些都是可以成为我们使用的素材。

4.png


我们随意点开一个视频,并点击视频下方的分享,复制分享链接。

5.png


接着我们打开网站:ymp3.cc,这个网站能够帮助我们下载youtube上的视频,并且可以去除视频中自带的水印。

我们把刚刚复制的视频链接放进去,点击右侧箭头,再点击中间的下载,即可把视频保存在电脑中。

6.png


第三步,我们需要准备一些视频文案,这些文案我们可以利用工具来生成配音。

我们打开网站:www.imdb.com,这个一个类似于豆瓣的平台,在这里我们可以获取到影视相关的简介信息,我们在搜索栏上方输入电影名,并找到自己要的电影。

7.png


点击电影进入后,我们找到这部电影的剧情板块,再点击简介。

8.png


在这里我们就可以看到影视相关简介。

9.png


这些简介就可以成为我们做视频的文案,当然这些文案我们不可以直接拿来使用,因为如果出现相同文案的视频都会判定为抄袭。

这里有两种方法,第一种是自己创作,就是自己翻译成中文,重新改写后再翻译成英语。

还有一种非常简单的办法,直接使用工具创作伪原创内容。更多给力项目请上云服发yunfufa.com

打开网站:spinbot.com,这是一个能够把文章进行重写的网站,即使是英文也没有任何问题,我们就把剧情简介复制进去,然后点击basic,即可修改为全新内容,而且文章意思并不会有任何变化。

10.png


我们把整段简介修改完成后,就可以打开网站:voicemaker.in,这个网站可以进行AI配音。

我们只要把文案复制进去,然后选择左下角的语言,然后中间选择自己喜欢的声音类型,最后点击convert,就可以试听这段语音,如果觉得合适就可以点击下载。

11.png


在你准备好视频素材以及文案素材以后,我们就可以进入到第四步。

我们需要制作出完整的视频,那么就需要用到剪辑工具,我们打开剪映或者其他剪辑工具。

剪辑工具具体使用方法,大家可以自行去搜索相关的课程来学习,我们只要使用到一个功能就足够了,就是给视频增加镜像,这样可以实现画面翻转。

其他的只要画面和音频对齐并且配上字幕就足够了。

12.png


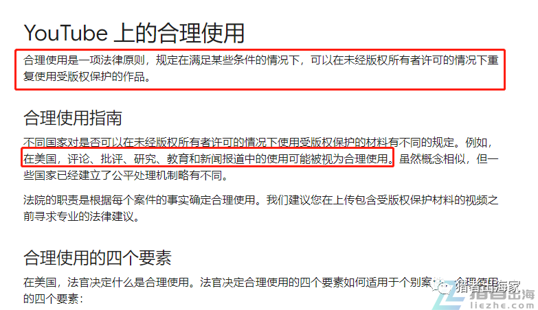
这样一个视频只需要几分钟就可以快速制作完成,并且不会有任何版权问题。

因为在youtube上对于版权是有诠释,如果是单独的播放完整版影视,确实存在版权问题,但是如果我们对影视进行解说点评的时候,我们是可以合理的使用这些带有版权的影视资源的。

13.png


最后我们就可以把做好的视频,通过youtube进行上传。

当然上传的时候,我们尽可能的把所有信息都改为英文,因为youtube是国外的平台,主要是美国用户居多,如果我们想要获得最大化收益,就必须要使用英文才能够吸引到外国人来观看我们的视频。

14.png


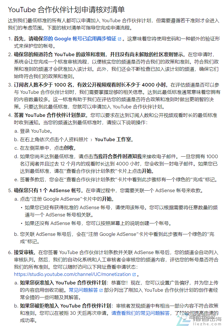
如果想要更快的通过youtube合作伙伴计划,那么就需要达到他们的条件才能通过申请。

15.png


只要你坚持不懈,利用这个方法去每天制作大量的视频并且发布出去,那么可以在短时间内通过计划并且让自己获得美元收入。

同时除了youtube上,你还可以翻译成中文,再投放到国内自媒体平台来获得双倍收入。
温馨提示:
1、本内容内由作者投稿,版权归原作者所有!
2、本站仅提供信息存储空间服务,不拥有所有权,不承担相关法律责任。
3、本内容若侵犯到你的版权利益,请联系我们,会尽快给予删除处理!
宋*** 发表于 2022-10-12 10:32 来自手机 | 显示全部楼层
此帖仅作者可见
客服QQ/微信
78330873 周一至周日:09:00 - 22:00
十五年老品牌,学习网上创业赚钱,首先云服发,值得信赖!
众创网络 版权所有!

本站内容均转载于互联网,并不代表云服发立场!
拒绝任何人以任何形式在本站发表与中华人民共和国法律相抵触的言论!

信息产业部备案号 桂ICP备16009930号-9号

QQ|小黑屋|加入vip|手机版| 云服发

GMT+8, 2026-5-22 17:17 , Processed in 0.297713 second(s), 28 queries , Gzip On.

快速回复 返回顶部 返回列表