查看: 3973

[创业资讯] 最近互联网公司大面积裁员真相

[复制链接]
wz*** 发表于 2021-12-6 12:41 | 显示全部楼层 |阅读模式
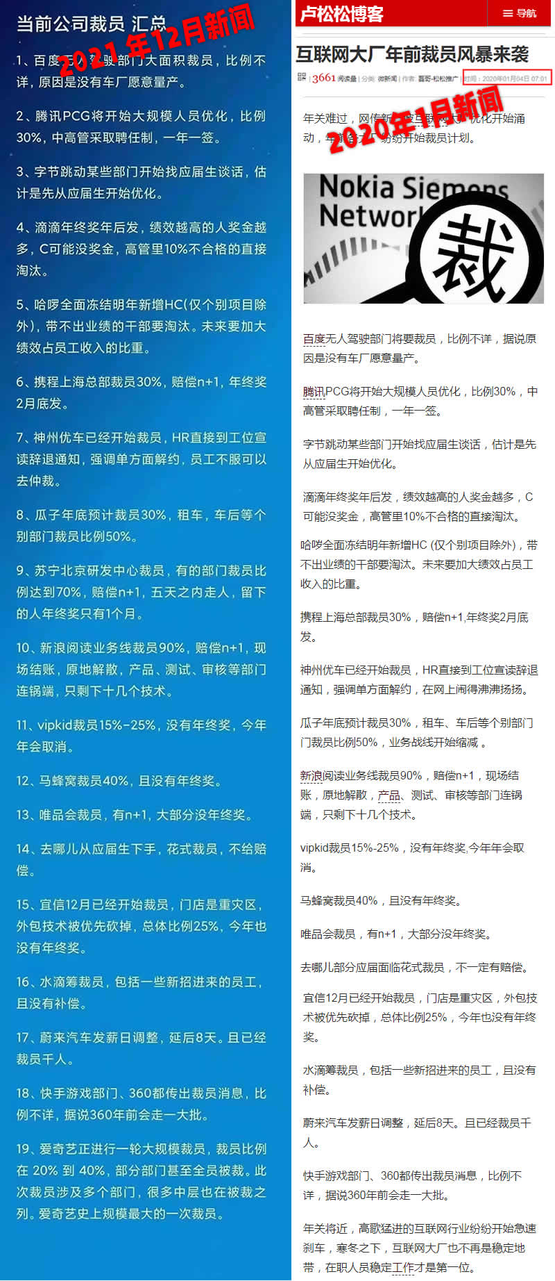
图左是最近(2021年12月)网上都在传这张图。

图右是去年(2020年1月)发的信息。

1.jpg


这两个信息我们对比来看,发现图里很多内容原封不动的又从新发了出来,但很多都是过时的。时隔2年,这图经过删减,又从新传遍互联网,这张图在网络上很火,只要转发了这种图片,都会被平台推荐,获得大量曝光。

实际上里面的很多信息都是过时的或新增的。

几乎每年底,这种裁员信息都会满天飞。尤其是今年(2021年)各行各业都不好过,整体经济形式不好,互联网大厂也在收缩裁员,最明显的是字节和爱奇艺,字节跳动教育、游戏、本地生活、房产业务全部都曝出裁员。

这到导致了,很多自媒体人不会验证这些信息真伪,直接转发。

当然这里的内容大部分都是真实的,比如最近的爱奇艺也裁了20-40%,网传其他互联网也在收紧,消息不知真假,但比较确定的是,今年互联网监管变严,大厂财报都一般,出口不顺,经济不景气,还有查税和中概股退市风险,所以裁员收缩其实很正常。

当然,转发这种信息,一是贴合了当前互联网颓废形式,二是容易被官方平台推荐,获得流量,三是用户也能接受,不会有其他风险。

互联网公司裁员几乎每年都会,但信息原封不动的又发一遍,我感觉平台也不怎么审核,哈哈。反正发这种消息,除了制造点焦虑,也不会犯错。

事实上互联网作为有钱行业,已经算比较好的,今年被打压的教育培训和房地产,以及原材料上涨的制造业才是最惨的,当然他们已经没机会发声,早就已经在沉默着含着泪退场了。
温馨提示:
1、本内容内由作者投稿,版权归原作者所有!
2、本站仅提供信息存储空间服务,不拥有所有权,不承担相关法律责任。
3、本内容若侵犯到你的版权利益,请联系我们,会尽快给予删除处理!
客服QQ/微信
78330873 周一至周日:09:00 - 22:00
十五年老品牌,学习网上创业赚钱,首先云服发,值得信赖!
众创网络 版权所有!

本站内容均转载于互联网,并不代表云服发立场!
拒绝任何人以任何形式在本站发表与中华人民共和国法律相抵触的言论!

信息产业部备案号 桂ICP备16009930号-9号

QQ|小黑屋|加入vip|手机版| 云服发

GMT+8, 2026-4-6 19:40 , Processed in 0.191519 second(s), 29 queries , Gzip On.

快速回复 返回顶部 返回列表