查看: 9500

[引流涨粉] 群折叠之后,私域运营怎么做?(一)

[复制链接]
wz*** 发表于 2021-12-4 15:02 | 显示全部楼层 |阅读模式
本帖最后由 wzjs 于 2021-12-4 15:04 编辑

前天,微信悄悄更新了一个版本:用户可以将“微信群”进行折叠。这代表着私域运营将从 1.0 时代:把微信当触达用户的渠道、只是发优惠信息;正式进入到 2.0 时代:把微信当做是服务用户、给用户提供内容养料的底座。

1.jpg


(社群内开启消息免打扰后,可选择折叠显示)

然而,国内母婴零售 TOP1 孩子王作为「第一梯队的私域玩家」,早就已经将自己的私域玩法迭代到了 2.0 :借助微信打造了 5000 名育儿顾问专家的私域 IP。这个布局源于孩子王的创始人汪建国,在几年前「花 300 万买的认知」。当时,他请了一家英国顶级的咨询公司调研一个问题:顾客选择到自己门店买东西的原因是什么?

汪建国之前觉得自己干了十年零售了,这个问题的答案不要太简单:第一是价格,第二是售后服务,第三是产品质量!然而,结果出乎了所有人的意料。用户购买的第一原因,竟然是对门店接待员工的信任感。得出如此感性的调研结果,汪建国还是将信将疑。他陆续又找了 6 位优秀导购,进一步跟顾客互动交流。一段时间后,他发现这 6 位优秀导购的销售总额,在这家有 100 多位导购的门店占了 49%。

这时,做了多年零售的汪建国才真正参透:经营顾客的核心是取得顾客信任,一线员工真的能影响顾客的购买决策。

可是,线下可以靠门店导购和用户建立信任,线上靠什么呢?

他们想到的办法,就是借助微信来打造私域 IP,把线下导购「复制」到线上,所以就有了后来孩子王通过打造育儿顾问专家,成长为国内母婴零售 TOP 1 的故事。用户和品牌需要有人情味的「桥梁」,线下门店是导购和店长,线上则应该是 IP。

那么优秀的私域 IP 该如何搭建?

今天,我们挑选了 4 个市面上有代表性的案例,拆解他们的私域 IP 策略,分别是:

1.五谷磨房的 IP 营养师-谷莉

2.梅见青梅酒的 IP 小梅子

3.永璞咖啡的 IP 石端正

4.绕不开的经典案例:完美日记 IP 小完子

2.jpg


(梅见、五谷磨房、永璞咖啡、完美日记 IP 账号)

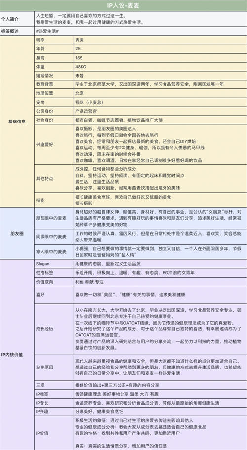
这次的拆解,我会借用内部在数百个私域项目的过程中,沉淀出的一套 IP 搭建模版,模板中会分为基础信息、朋友圈以及 IP 内核价值三个板块,来扩充人设形象,这次拆解也会聚焦这三个板块来展开。

3.jpg
(私域 IP 搭建维度)


大家最容易有直观感受的板块,一般是基础信息和朋友圈,这是面子。在表面之外,最重要的则是 IP 的内核价值,这个板块决定了用户是否能和 IP 共情以及是否会长期追随 IP,这是里子。

在接触了大大小小几十个品牌的私域 IP 后,我们把市面上的品牌私域 IP 大致分成 3 类:

1. 大多数品牌刚做私域,容易把私域单纯当作线上宣发渠道,IP 作为信息出口

2. 稍微做的好一点的品牌,在私域通过 IP 来做服务,打造专家型人设

3. 而做的最好的品牌,是把私域 IP 打造成品牌的超级符号,让用户长期追随

这 3 种类型,正好也好梅见、五谷磨房和永璞咖啡的案例相对应,下面我们正式开始拆解部分!

01 梅见青梅酒 IP - 小梅子

对于果酒来说,一直是有品类,无品牌。而2020年是果酒市场一个重要的转折点,在一波果酒热潮中,江小白旗下的果酒品牌--梅见,成为了崭露锋芒的果酒品牌。

4.jpg
(梅见青梅酒产品图)


在 2020 年的 618 和双十一中,梅见分别拿下了果酒品类的品牌店铺双第一和品牌第一,获得了市场的认可,而这也是梅见上市的第一年。

5.jpg
(2020年梅见双十一销售战报)


除了公域做的很出彩,梅见也入局了私域。

早在去年 3 月份,就搭建了私域 IP 小梅子。我是从梅见公众号加到 IP 的,他们是为数不多还在用个人微信来承接流量的品牌。在翻完近期梅见公众号文章和朋友圈内容后,发现所有露出的微信号只有这一个,也从侧面反映了他们当前私域体量不是很大,并没有做承接大规模流量的准备。

基础信息

先看基础信息,“小梅子”的昵称直接取自品牌名,和产品的关联度很高,方便记忆。IP 的头像则是一位小姐姐手举梅见青梅酒的背影照,有意的弱化了 IP ,突出了产品。

为什么要这么做?

这个问题背后,反映出了大量品牌在做私域 IP 时最纠结的点:相比于虚拟 IP,真人 IP 肯定能和用户更快建立信任感,但让谁出镜扮演 IP 最合适呢?如果遇到人员变动,IP 还能不能继续做下去?考虑到这些影响,我们会发现很多品牌的 IP 就玩起了犹抱琵琶半遮面,真人出镜但不露脸,算是平衡各种限制后的一种策略。

6.jpg
(梅见IP小梅子账号截图)


朋友圈

在打开朋友圈后,出现最多的内容是结合古风的产品宣传,以及近期中秋节的线下拜月巡游活动。可以看出是完全迎合了当下年轻人喜好的国风潮流,注重用户的精神消费,配图都是专业摄影照,文案简洁,很能戳到年轻朋友的心。

7.jpg
(梅见IP小梅子朋友圈截图)


在翻完近三个月的动态后,我发现了一个问题。朋友圈里,几乎没有 IP 的个人动态,也就是说,完全体会不到 IP 的个人情绪起伏,更谈上不和 IP 共情了。甚至也从未在朋友圈直接发过产品的销售信息,更多是其它公域渠道的直播预告,以及淘宝、京东等公域渠道的促销信息。

8.jpg
(梅见IP小梅子朋友圈截图)


拆到这,我猜测他们大概率只是浅度试水私域,还没有像其他新国货品牌一样,把私域当作“一把手”工程来推进。这些朋友圈内容也并不是专门为私域渠道生产的,而是从其他公域渠道搬运过来。我打开微博,找到了“梅见青梅酒”的官方账号。果然,猜测是对的。私域内容和微博内容几乎是同步在分发,只会在文案上稍加变动。

9.jpg
(梅见官方微博和小梅子朋友圈截图)


这也对应了开头提到的观点:大多数品牌刚做私域,容易把私域单纯当作线上宣发渠道,IP 也就只是扮演了信息出口的角色,并没有针对 IP 做更多定制化内容产出,底层逻辑仍然是微博公域的玩法。

在翻阅了一些资料后我也发现,发现这背后还有一个小故事:在一段时间内,梅见的母品牌江小白内部也在讨论,如何将用户拉到私域运营,通过他们裂变出更多新用户。但在准备开始干时,有人来了一句:你觉得用户愿意被这样利用吗?

激烈内部讨论后,大家得出的结论是:尽管和用户存在利益交换,但这样的裂变方式下,用户就成为了品牌的工具人,成为了渠道销售中的一个螺丝钉。每一个年轻人,都不乐意自己被私域化。最后,用户裂变的玩法取消了。与之相对的,江小白邀请了100位用户,从20多个省市出发到重庆、到江记酒庄农庄参观游玩。

暂且不论这个故事和梅见、江小白没有借助企微做私域有没有关联性,至少对于酒水行业来说,业内大家认可的一个数据是: 酒水行业线下、线上的销售贡献度是 96% 比 4%。即便是和梅见同出自江记酒庄的江小白,实际线上销售额也只占了销售总额的 5%。他们真正发力的地方在线下,江小白的优质供应链和渠道能力,可能才是梅见快速长起来的基础。这也许从侧面说明,目前虽然梅见在公域成绩出彩,但并没有投入更多精力来做大私域的原因。

10.jpg
(今年春季全国糖酒商品交易会期间,梅见在成都铺了超 20000 家餐饮店)


02 五谷磨房 IP - 营养师丨谷莉

第二个案例来拆五谷磨房,他们算是私域流量的骨灰级玩家了,在全国有 3000+ 线下直营专柜,主营天然健康食品。

早在2015年,就开始布局私域,跟随着私域发展变迁,到现在官方数据显示,私域粉丝量级过千万,小程序商城 GMV 过亿,数字营销中心团队也从最初 20 人到现在 70 人。

11.jpg
(五谷磨房线下专柜)


基础信息

通过五谷磨房的公众号,我添加到了私域 IP 营养师丨谷莉的企业微信。不同于线下门店添加到的导购企微,这个渠道的 IP 是他们总部数字营销中心专门打造的,相对总控能力更强。从这个企微号最直观看到的真人头像和昵称,以及企业认证来看,已经能和用户建立初步的信任感,可以看出是在打造专家型 IP ,营养师人设和五谷磨房提倡的健康谷物饮食理念也很契合。

12.jpg
(五谷磨房IP营养师丨谷莉账号截图)


其中,我还有一个值得留意的小细节。我发现在两个月前的另一位同学的拆解中,IP 还是虚拟头像,昵称是小谷,现在已经全部做了真人化的升级。我们推测这背后应该是基于他们对用户的理解后,调整了整体 IP 的前提:真人出镜,能更快和品牌的手中用户建立起信任感和温度感。

13.jpg
(五谷磨房IP形象升级前后对比)


朋友圈

但是,在我打开朋友圈的那一瞬间,我有些不理解了。促销内容占比超过了80%,为数不多的几条养生干货被淹没在会员活动预告和拼团信息中。最近的两条朋友圈内容,甚至在同一时间重复发了3次以上,不知道是不是因为中秋节前后,想要营造刷屏效果抢夺用户刷朋友圈时的视线,还是操作同学在设置发布时抖了手,多发了几次。

但这样的 IP 内容,对用户来说只会造成打扰。稍有不慎,就会导致用户点击企微朋友圈的“不感兴趣”,永久屏蔽掉。品牌明明是想把私域当作更容易触达用户的渠道,拉高了删粉率和屏蔽率,造成不可逆的用户损失,不是得不偿失吗?

14.jpg
(五谷磨房IP营养师丨谷莉朋友圈截图)


总的来说,目前五谷磨房的私域还属于有章法有体系的阶段,想要在私域通过 IP 来做服务,打造专家型人设。但目前单从浏览完朋友圈后的直观感受来看,这一点也并没有做好,缺少足够优质的内容来做支撑,还是停留在货架促销的模式。考虑到背后也许有内部促销、GMV增长诉求和 IP 人设平衡后的结果,接下来还有比较大可提升的空间。

03 永璞咖啡 IP - 石端正

第三个案例是永璞咖啡,这家成立于 2014 年的公司,是以创始人侯永璞的名字命名,创始人外号铁皮叔叔。他带领永璞咖啡在 7 年间做了超过 400 次联名,去年双 11,做到了 2000 多万的营收,成为了天猫咖啡液类目的第一名。

15.jpg
(永璞咖啡产品图)


基础信息

在公众号添加到永璞咖啡的 IP 企业微信后,发现竟是只名叫石端正的小狮子形象,也是为数不多用虚拟形象来做私域 IP 的品牌。而石端正这个 IP,除了服务于私域渠道,还是永璞的吉祥物,在他家所有产品上都带有这只“小狮子”的形象,可以说是永璞咖啡的超级符号。

16.jpg
(永璞咖啡IP石端正账号截图)


朋友圈

从石端正的朋友圈内容看,分了 5 个标签:#灵感征集、#端正一下、#端正新品播报、#端正下午茶和#端正与二十四节气,分别对应用户故事、活动预告、新品介绍、视频号内容和节气宣传海报。

在官方的介绍中,永璞用户有 90% 是女性,18-29 岁用户占到 60%,主要分布于一二线与新一线城市。从朋友圈内容上,我们也能看到是非常符合目标人群的偏好的。我整体看完后,第一个感觉,就是两个字:舒服。文案和配图都像是在听一位朋友慢慢讲故事,在传递一种理想的生活方式,如果好友列表中有这样一个私域 IP ,在刷到他的朋友圈时,也是种美的享受。

17.jpg
(永璞咖啡IP石端正朋友圈截图)


在翻完石端正近期的朋友圈内容后,发现连产品相关的介绍内容,都不会让用户有压迫感,没有让 IP 承载更多销售属性。他们所有的传播,似乎都在考虑如何让永璞和用户之间建立情感连接。这可能也是和创始人团队大多美院科班出身,注重用户的体验有关。

其实用户并不是讨厌私域场景里的销售行为,而是在被早些年微商的刷屏卖货劝退后,开始排斥简单粗暴的转化行为。没有人希望自己的朋友圈,变成别人的货架。能够重新激发用户消费欲望的,一定是能够让用户共情,产生精神认同的内容。永璞咖啡的 IP 在这一点上,已经是标杆级别的案例了。

18.jpg
(永璞咖啡IP石端正朋友圈截图)


在查阅了一些资料后发现,石端正 IP 成功的背后其实离不开团队资源的投入和精细运营。他们曾邀请了几百位插画师围绕石端正这个 IP 进行创作,甚至在中秋节还单独为 IP 做了一套表情包,在社群中获得了用户的喜爱和自发传播。就这一点,都已经是大多数品牌 IP 都没做到的。

19.jpg
(永璞咖啡中秋节表情包)


同时永璞还围绕 IP 开发的一系列周边产品,一方面提升了 IP 的亲和度,另一方面线上的促销玩法永璞也很少会在社群用,而是在消费者购满一定金额时赠送周边。这些温度感都是让用户愿意长期追随品牌的原因,也是通过 IP 建立起了品牌壁垒。

20.jpg
(围绕石端正IP设计的周边产品)


04 完美日记 IP - 小完子

最后一个是完美日记的案例,市面上已经有很人拆解过,这里就不再过多展开。之所以提到它,是因为拆解私域 IP,他是绕不过的一个标杆。

在去年受疫情影响,品牌方疯狂涌入私域渠道时,完美日记的小完子 IP 已经是大家争相拆解学习的案例了。市场上流传过一个更夸张的说法,说当时完美日记的社群里,有至少十分之一用户都是潜水学习的私域操盘手。目前完美日记承接流量的阵地已经从个人微信转移到了企业微信,但个人微信仍在继续服务原有的用户,也没有迁移的动作。

从朋友圈内容来看,产品安利、活动预告、品牌动态、干货知识以及个人生活板块的内容比例比较协调,更多是以真人试用来安利产品。相应的,他们将促销转化放到了社群进行,没有在朋友圈内直接进行转化销售。

21.jpg
(完美日记IP小完子朋友圈截图)


这个 IP 很讨巧的地方在于,塑造了一个美妆博主的形象,区别于门店导购,当用户在看 IP 内容时就像在看李佳琦的直播,侧重于分享化妆好物,贩卖更精致、更美好的个人状态,而不只是停留在推销产品的阶段。这一点是很多操盘手在抄作业时,只抄到了形,却没有抄到内核的地方。
未完请看下篇:群折叠之后,私域运营怎么做?(二)

昵称:温迪在零一裂变 微信:18566051203
温馨提示:
1、本内容内由作者投稿,版权归原作者所有!
2、本站仅提供信息存储空间服务,不拥有所有权,不承担相关法律责任。
3、本内容若侵犯到你的版权利益,请联系我们,会尽快给予删除处理!
客服QQ/微信
78330873 周一至周日:09:00 - 22:00
十五年老品牌,学习网上创业赚钱,首先云服发,值得信赖!
众创网络 版权所有!

本站内容均转载于互联网,并不代表云服发立场!
拒绝任何人以任何形式在本站发表与中华人民共和国法律相抵触的言论!

信息产业部备案号 桂ICP备16009930号-9号

QQ|小黑屋|加入vip|手机版| 云服发

GMT+8, 2026-5-22 16:05 , Processed in 0.203404 second(s), 29 queries , Gzip On.

快速回复 返回顶部 返回列表