查看: 6670

[网赚项目] 一个简单赚美元的躺赚项目!

[复制链接]
wz*** 发表于 2019-12-2 12:47 | 显示全部楼层 |阅读模式
国内项目看多了,玩的不想玩的,我们在看看国外的一些网赚项目。

毕竟互联网是全球的,中国有网赚项目,国外肯定也是有的。就看你有没有能力去赚。

就象国外很多老外都来中国捞金,我们也可以走向国际嘛。

国外的项目以前也写过,比如做任务平台,上传图片等等,都是超级无脑式的,非常适合初接触国外项目的人去做。

如果对国外一无所知,那还是老实做做国内的项目,美元项目大家看看就好。

今天要说的是Freepik平台。

如果要跟国内哪个平台类似,那就是跟千图网类似。

国内的很多图片网站我们上传图片有钱,国外也是一样,如果做过国内类似项目的,那么做这个平台也是很简单的。

Freepik平台,当你上传图片后,别人下载,你会得到0.05-0.5美元的收入不等,看清楚,是美元哦,国内的平台我们上传的图片别人下载,我们只有5分人民币,国外就直接变成美元了,翻了7倍,所以单价是很高的。

这个平台的优点在于,简单易做,无脑式批量搬运国内图片到网站上就行。

一次上传,后期有人下载,就是躺赚,所以前期批量传,后期坐着收钱就行。

那如何操作呢?

1,注册平台,自行去Freepik平台注册,后面加个.com就是官网了。

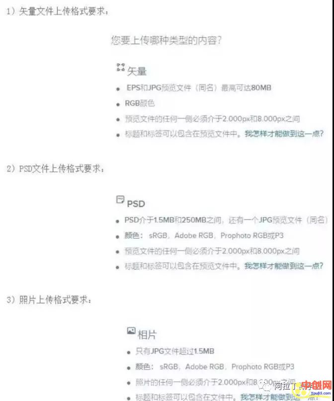
2,了解平台对图片要求的规则

1.jpg


看清楚照片格式,以后按这格式去下载图片就行。

3,找素材,直接到国内图片网站上下载就行。

2.jpg


帮大家总结了国内一些知名图片站,大家自行去这些站点下载图片就行。

4,把下载到的图片批量上传到Freepik平台就行。

5,多账号操作。

6,关于提现,国外平台不支持微信支付宝提现,需要注册paypal提现,大家自行去注册账号就行,免费的。

总结:

你上传的图片越多,得到的收益也就越多,这种基本上属于批量撒网,定点收获 的项目,做的多,赚的多,后期才能实现躺赚。

据在操作的朋友反馈,用心去做,前期一个月2000的收入还是没问题的,如果坚持到后期,可以实现躺赚5000+收益

并且平台还有推荐奖励,就是你推荐别人来注册并上传了图片,你会得到5美金的奖励,收益颇丰。

心动不如行动,别一天到晚到处看项目,找项目,要去做项目,只有去做了,才能得到自己想要的。

实战是解决一切问题的根源,实战中发现问题,解决问题,流程顺了,赚钱自然也就不难。
温馨提示:
1、本内容内由作者投稿,版权归原作者所有!
2、本站仅提供信息存储空间服务,不拥有所有权,不承担相关法律责任。
3、本内容若侵犯到你的版权利益,请联系我们,会尽快给予删除处理!
客服QQ/微信
78330873 周一至周日:09:00 - 22:00
十五年老品牌,学习网上创业赚钱,首先云服发,值得信赖!
众创网络 版权所有!

本站内容均转载于互联网,并不代表云服发立场!
拒绝任何人以任何形式在本站发表与中华人民共和国法律相抵触的言论!

信息产业部备案号 桂ICP备16009930号-9号

QQ|小黑屋|加入vip|手机版| 云服发

GMT+8, 2026-5-23 01:26 , Processed in 0.186730 second(s), 29 queries , Gzip On.

快速回复 返回顶部 返回列表